Plush Playground - self directed project
Repackaging mundane sewing exercises into creative and engaging practice.
Branding · packaging design  · UI Design
OVERVIEW
Plush Playground is an experience designed to help users learn how to sew through fun and consistent exercise. Users customize their own plush toys via the app, and receive a kit via mail that allows them to learn and sew with the app.

outcome
Responsive onboarding
The starter plush customization interface utilizes unique interactive features in order to create a sense of joy and personalization.
To add another level of personalization, the user choices leads to reactive user interface changes.
Revisiting instructions
Step by step instructions are formatted in blocks, which allows users to revisit specific instructions while being guided through their sewing project.
Customizable shortcuts
Sewing is hard to master on first try - different people always struggle with specific skills.
A shortcut on the app toolbar allows users to access saved instruction pages quickly.
Gamification via completion benchmarks
The homepage utilizes a map feature to add a sense of fun into the completion process. Furthermore, users can set deadlines for finished tasks.
If completed on time, users can log the task and receive hearts (which can be used as coupons on future Plush Playground purchases).
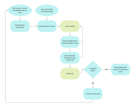
USER FLOW
The below user flow outlines the interactions between the map and instructional pages with the user. Green indicates a user action outside of the app while blue indicates app interactions.
This user flow outlines the digital plush ordering system.
BRANDING + VISUALS
Playful branding with sewing motifs
Plush Playground intends to bring fun into the sewing education process, which I tried to reflect through the branding.

The interface and branding primarily uses bright colors to create an inviting and fun atmosphere, along with rounded elements which take inspiration from educational apps.
I aimed to embrace the various customizable features of the service to create a sense of familiarity and personal uniqueness. The colors of the box reflect the plush fabric, the center graphic displays the form of the plushie, and the user-picked name is showcased on the packaging.